Poker-Ace API Intergration Guide

(Traditional Wallet & Seamless Wallet Version)

version 1.3.6

Introduction

Protocol

The API data requested only accept POST format , and return JSON data type data . And default flows are UTF-8 encoding.


Web Service URL

http://<vendorsite.com>/ + Name of API + Posted Data


Android APK

http://interdownload.info/download/OneGaming.apk


Google Play Store

https://play.google.com/store/apps/details?id=com.HippoTechnology.IGPoker


IOS App Store

Coming Soon


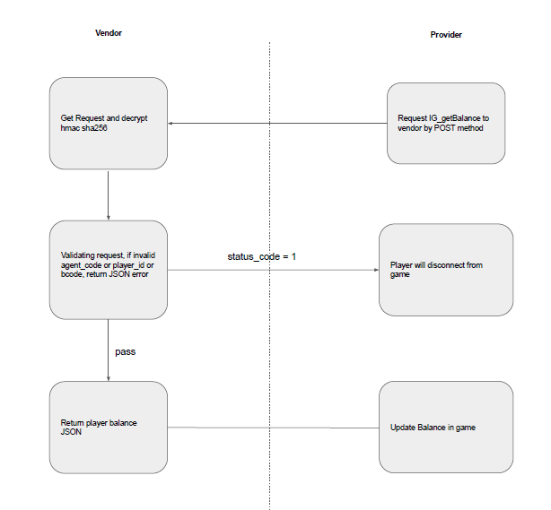
Process Flow Chart


Structure

For secure purpose we advice vendor to post data as below :

SHA-256 Hash MAC Method will be agent_code + player_id + username with encrypt key as below :

Sample 1 :show

Sample 2 :show

Sample 3 :show


API Interface

Game Access


Parameters

Parameters Value
agent_code * required
string
player_id * required
string
l_token* required
string
Generate a random unique token
bcode* required
string

concatenate( agent_code + player_id + l_token )

Encrypt To SHA-256 with Secret_key
game_code
string
Game code refer to here
ip_address
string
lang
string

Response:

HTML type - Success::
        

<html>

GameLobby

</html>

JSON type- Failed::
        

{

“status_code” : "1" ,

“error_code” : "309" ,

“message” : "Invalid User Info"

}

Game Access - url version


Parameters

Parameters Value
agent_code * required
string
player_id * required
string
l_token* required
string
Generate a random unique token
bcode* required
string

concatenate( agent_code + player_id + l_token )

Encrypt To SHA-256 with secret_key
game_code
string
Game code refer to here
ip_address
string
lang
string

Responses

JSON type - Success::
        

{

“status_code” : "0" ,

“message” : "Success" ,

“player” : "CLi000001"

“currency” : "IDR" ,

“balance'” : "27405267" ,

“LobbyUrl” : "http://inter.api-pokerqq.com/lobby/CLi000001/XaQb8iJZa3cViYJNZmVsc7OX4iQcdlapuMQgZqKbi03Fvh0uTsu3FQGF4D5E"

}

JSON type- Failed::
        

{

“status_code” : "1" ,

“error_code” : "309" ,

“message” : "Invalid User Info"

}

Game Access Mobile (H5)


Parameters

Parameters Value
agent_code * required
string
player_id * required
string
l_token* required
string
Generate a random unique token
bcode* required
string

concatenate( agent_code + player_id + l_token )

Encrypted SHA256HMAC by content and secret_key
ip_address
string
lang
string

Responses

HTML type - Success::
        

<html>

GameLobby

</html>

JSON type- Failed::
        

{

“status_code” : "1" ,

“error_code” : "309" ,

“message” : "Invalid User Info"

}

Note : This version customised for IDR currency only.

Game Access Mobile (H5) - url version


Parameters

Parameters Value
agent_code * required
string
player_id * required
string
l_token* required
string
Generate a random unique token
bcode* required
string

concatenate( agent_code + player_id + l_token )

Encrypt To SHA-256 with Secret Key
ip_address
string
lang
string

Responses

JSON type - Success::
        

{

“status_code” : "0" ,

“message'” : "Success" ,

“player” : "CLi000001"

“currency” : "IDR" ,

“balance'” : "27405267" ,

“LobbyUrl” : "http://inter.api-pokerqq.com/lobby_m/CLi000001/XaQb8iJZa3cViYJNZmVsc7OX4iQcdlapuMQgZqKbi03Fvh0uTsu3FQGF4D5E"

}

JSON type- Failed::
        

{

“status_code” : "1" ,

“error_code” : "309" ,

“message” : "Invalid User Info"

}

Note : This version customised for IDR currency only.

Register Player


Parameters

Parameters Value
agent_code * required
string
player_id * required
string
username * required
string
password * required
string
bcode* required
string

concatenate( agent_code + player_id + username + password )

Encrypt To SHA-256 with Secret Key

Responses

JSON type - Success::
        

{

“status_code” : "0" ,

“message” : "Register Successful" ,

“player” : "CLi000001"

“username” : "mikha"

“status” : "1"

“balance'” : "0" ,

“currency” : "IDR" ,

“created_at” : "2018-01-31 05:35:08"

}

JSON type- Failed::
        

{

“status_code” : "1" ,

“error_code” : "303" ,

“message” : "User is exists"

}

Note : This version customised for IDR currency only.

Player Exists


Parameters

Parameters Value
agent_code * required
string
player_id * required
string
username * required
string
bcode* required
string

concatenate( agent_code + player_id + username )

Encrypt To SHA-256 with Secret Key

Responses

JSON type - Success::
        

{

“status_code” : "0" ,

“message” : "User not exist" ,

“datetime” : "2018-01-31 05:35:08"

}

JSON type- Failed::
        

{

“status_code” : "1" ,

“error_code” : "303" ,

“message” : "User exists"

}

Note : This version customised for IDR currency only.

Player Balance


Parameters

Parameters Value
agent_code * required
string
player_id * required
string
bcode* required
string

concatenate( agent_code + player_id )

Encrypt To SHA-256 with Secret Key

Responses

JSON type - Success::
        

{

“status_code” : "0" ,

“message” : "Success" ,

“balance” : "0" ,

“datetime” : "2018-01-31 05:35:08"

}

JSON type- Failed::
        

{

“status_code” : "1" ,

“error_code” : "300" ,

“message” : "User not exists"

}

Note : This version customised for IDR currency only.

Money In


Parameters

Parameters Value
agent_code * required
string
player_id * required
string
amount * required
int
transaction_id * required
string
ID must contains atleast 1 length of number
bcode* required
string

concatenate( agent_code + player_id + amount + transaction_id )

Encrypt To SHA-256 with Secret Key

Responses

JSON type - Success::
        

{

"status_code" : "0" ,

"message" : "Credit Success" ,

"currency" : "IDR" ,

"transaction_id" : "CLUB00000000013" ,

"amount" : "50000" ,

"last_balance" : "0" ,

"new_balance" : "50000" ,

"datetime" : "2018-01-31 05:35:08"

}

JSON type- Failed::
        

{

"status_code" : "1" ,

"error_code" : "307" ,

"message" : "Duplicate Transaction ID"

}

Note : This version customised for IDR currency only.

Money Out


Parameters

Parameters Value
agent_code * required
string
player_id * required
string
amount * required
int
transaction_id * required
string
ID must contains atleast 1 length of number
bcode* required
string

concatenate( agent_code + player_id + amount + transaction_id )

Encrypt To SHA-256 with Secret Key

Responses

JSON type - Success::
        

{

"status_code" : "0" ,

"message" : "Debit Success" ,

"currency" : "IDR" ,

"transaction_id" : "CLUB00000000013" ,

"amount" : "50000" ,

"last_balance" : "50000" ,

"new_balance" : "0" ,

"datetime" : "2018-01-31 05:35:08"

}

JSON type- Failed::
        

{

"status_code" : "1" ,

"error_code" : "307" ,

"message" : "Duplicate Transaction ID"

}

Note : This version customised for IDR currency only.

Single Game History


Parameters

Parameters Value
agent_code * required
string
player_id * required
string
period* required
string
bcode* required
string

concatenate( agent_code + player_id + period )

Encrypt To SHA-256 with Secret Key

Responses

JSON type - Success::
        

{

"status_code" : "0" ,

"link" : "http://inter.api-pokerqq/gameHistory/playerid/period" ,

"message" : "Success" ,

"datetime" : "2018-01-31 05:35:08"

}

JSON type- Failed::
        

{

"status_code" : "1" ,

"error_code" : "309" ,

"message" : "Invalid Date format"

}

Note : The request might take some time to respond, please do not keep repeating the request..

Player History ( date to date ) - IDR Version

*Amount will convert to IDR currency


Parameters

Parameters Value
agent_code * required
string
player_id * required
string
date_start* required
int(8)
date_end* required
int(8)
bcode* required
string

concatenate( agent_code + player_id + date_start + date_end )

Encrypt To SHA-256 with Secret Key

Responses

JSON type - Success::
        

{

"status_code" : "0" ,

"player_id" : "CLi000001" ,

"message" : "Success" ,

"currency" : "IDR" ,

"data" : [{

"ticket" : "TXP-10232233" ,

"game" : "Poker" ,

"table" : "Platinum 003" ,

"period" : "TXP-105" ,

"card" : "hq h7 X X X X X"

"type" : "BET" or "JACKPOT" or "BONUS"

"bet" : "500"

"real_bet" : "500"

"status" : "WIN" or "LOSE" or "BUY"

"amount" : "54000"

"datetime" : "2018-01-31 05:35:08"

},{...}],

"datetime" : "2018-01-31 05:35:08"

}

JSON type- Failed::
        

{

"status_code" : "1" ,

"error_code" : "309" ,

"message" : "Invalid Date format"

}

Note : The request might take some time to respond, please do not keep repeating the request..
Note : Maximum request 7 days only.

Player History ( date to date ) - Own Currency Version


Parameters

Parameters Value
agent_code * required
string
player_id * required
string
date_start* required
int(8)
date_end* required
int(8)
bcode* required
string

concatenate( agent_code + player_id + date_start + date_end )

Encrypt To SHA-256 with Secret Key

Responses

JSON type - Success::
      

{

"status_code" : "0" ,

"player_id" : "CLi000001" ,

"message" : "Success" ,

"currency" : "CNY" ,

"data" : [{

"ticket" : "TXP-10232233" ,

"game" : "Poker" ,

"table" : "Platinum 003" ,

"period" : "TXP-105" ,

"card" : "hq h7 X X X X X"

"type" : "BET" or "JACKPOT" or "BONUS"

"bet" : "500"

"real_bet" : "500"

"status" : "WIN" or "LOSE" or "BUY"

"amount" : "55"

"datetime" : "2018-01-31 05:35:08"

},{...}],

"datetime" : "2018-01-31 05:35:08"

}

JSON type- Failed::
      

{

"status_code" : "1" ,

"error_code" : "309" ,

"message" : "Invalid Date format"

}

Note : The request might take some time to respond, please do not keep repeating the request..
Note : Maximum request 7 days only.

Player History ( datetime to datetime ) - IDR Version

*Amount will convert to IDR currency


Parameters

Parameters Value
agent_code * required
string
player_id * required
string
date_start* required
int(8)
date_end* required
int(8)
bcode* required
string

concatenate( agent_code + player_id + datetime_start + datetime_end )

Encrypt To SHA-256 with Secret Key

Responses

JSON type - Success::
        

{

"status_code" : "0" ,

"player_id" : "CLi000001" ,

"message" : "Success" ,

"data" : [{

"ticket" : "TXP-10232233" ,

"game" : "Poker" ,

"table" : "Platinum 003" ,

"period" : "TXP-105" ,

"card" : "hq h7 X X X X X"

"type" : "BET" or "JACKPOT" or "BONUS"

"bet" : "500"

"real_bet" : "500"

"status" : "WIN" or "LOSE" or "BUY"

"amount" : "54000"

"datetime" : "2018-01-31 05:35:08"

},{...}],

"datetime" : "2018-01-31 05:35:08"

}

JSON type- Failed::
        

{

"status_code" : "1" ,

"error_code" : "309" ,

"message" : "Invalid Date format"

}

Note : The request might take some time to respond, please do not keep repeating the request..
Note : Maximum request 7 days only.

Player History ( datetime to datetime ) - Own Currency Version


Parameters

Parameters Value
agent_code * required
string
player_id * required
string
date_start* required
int(8)
date_end* required
int(8)
bcode* required
string

concatenate( agent_code + player_id + datetime_start + datetime_end )

Encrypt To SHA-256 with Secret Key

Responses

JSON type - Success::
        

{

"status_code" : "0" ,

"player_id" : "CLi000001" ,

"message" : "Success" ,

"data" : [{

"ticket" : "TXP-10232233" ,

"game" : "Poker" ,

"table" : "Platinum 003" ,

"period" : "TXP-105" ,

"card" : "hq h7 X X X X X"

"type" : "BET" or "JACKPOT" or "BONUS"

"bet" : "500"

"real_bet" : "500"

"status" : "WIN" or "LOSE" or "BUY"

"amount" : "54000"

"datetime" : "2018-01-31 05:35:08"

},{...}],

"datetime" : "2018-01-31 05:35:08"

}

JSON type- Failed::
        

{

"status_code" : "1" ,

"error_code" : "309" ,

"message" : "Invalid Date format"

}

Note : The request might take some time to respond, please do not keep repeating the request..
Note : Maximum request 7 days only.

All Player Record ( date to date ) - IDR Version

* Amount will convert to IDR currency


Parameters

Parameters Value
agent_code * required
string
date_start* required
int(8)
date_end* required
int(8)
bcode* required
string

concatenate( agent_code + date_start + date_end )

Encrypt To SHA-256 with Secret Key

Responses

JSON type - Success::
        

{

"status_code" : "0" ,

"message" : "Success" ,

"currency" : "IDR" ,

"data" : [{

"ticket" : "TXP-10232233" ,

"game" : "Poker" ,

"table" : "Platinum 003" ,

"period" : "TXP-105" ,

"card" : "hq h7 X X X X X"

"type" : "BET" or "JACKPOT" or "BONUS"

"bet" : "500"

"real_bet" : "500"

"status" : "WIN" or "LOSE" or "BUY"

"amount" : "54000"

"datetime" : "2018-01-31 05:35:08"

},{...}],

"datetime" : "2018-01-31 05:35:08"

}

JSON type- Failed::
        

{

"status_code" : "1" ,

"error_code" : "310" ,

"message" : "Invalid Date format"

}

Note : The request might take some time to respond, please do not keep repeating the request..
Note : Maximum request 7 days only.

All Player Record ( datetime to datetime ) - Own Currency Version


Parameters

Parameters Value
agent_code * required
string
date_start* required
int(8)
date_end* required
int(8)
bcode* required
string

concatenate( agent_code + datetime_start + datetime_end )

Encrypt To SHA-256 with Secret Key

Responses

JSON type - Success::
        

{

"status_code" : "0" ,

"message" : "Success" ,

"currency" : "RMB" ,

"data" : [{

"ticket" : "TXP-10232233" ,

"game" : "Poker" ,

"table" : "Platinum 003" ,

"period" : "TXP-105" ,

"card" : "hq h7 X X X X X"

"type" : "BET" or "JACKPOT" or "BONUS"

"bet" : "500"

"real_bet" : "500"

"status" : "WIN" or "LOSE" or "BUY"

"amount" : "55"

"datetime" : "2018-01-31 05:35:08"

},{...}],

"datetime" : "2018-01-31 05:35:08"

}

JSON type- Failed::
        

{

"status_code" : "1" ,

"error_code" : "310" ,

"message" : "Invalid Date format"

}

Note : The request might take some time to respond, please do not keep repeating the request..
Note : Maximum request 7 days only.

All Player Record ( datetime to datetime )


Parameters

Parameters Value
agent_code * required
string
date_start* required
int(8)
date_end* required
int(8)
bcode* required
string

concatenate( agent_code + datetime_start + datetime_end )

Encrypt To SHA-256 with Secret Key

Responses

JSON type - Success::
        

{

"status_code" : "0" ,

"message" : "Success" ,

"currency" : "RMB" ,

"data" : [{

"ticket" : "TXP-10232233" ,

"game" : "Poker" ,

"table" : "Platinum 003" ,

"period" : "TXP-105" ,

"card" : "hq h7 X X X X X"

"type" : "BET" or "JACKPOT" or "BONUS"

"bet" : "500"

"real_bet" : "500"

"status" : "WIN" or "LOSE" or "BUY"

"amount" : "55"

"datetime" : "2018-01-31 05:35:08"

},{...}],

"datetime" : "2018-01-31 05:35:08"

}

JSON type- Failed::
        

{

"status_code" : "1" ,

"error_code" : "310" ,

"message" : "Invalid Date format"

}

Note : The request might take some time to respond, please do not keep repeating the request..
Note : Maximum request 7 days only.

Mobile Apps Username & Password Request


Parameters

Parameters Value
agent_code * required
string
player_id * required
string
bcode* required
string

concatenate( agent_code + player_id)

Encrypt To SHA-256 with Secret Key

Responses

JSON type - Success::
        

{

"status_code" : "0" ,

"message" : "Success" ,

"player_id" : "CLi000001" ,

"username" : "IGBO_username" ,

"password" : "123456" ,

"datetime" : "2018-01-31 05:35:08"

}

JSON type- Failed::
        

{

"status_code" : "1" ,

"error_code" : "300" ,

"message" : "User not exist"

}

Note : Password generate randomly by server.

Mobile Apps Change Password


Parameters

Parameters Value
agent_code * required
string
player_id * required
string
new_password* required
string
bcode* required
string

concatenate( agent_code + player_id + new_password )

Encrypt To SHA-256 with Secret Key

Responses

JSON type - Success::
        

{

"status_code" : "0" ,

"message" : "Success" ,

}

JSON type- Failed::
        

{

"status_code" : "1" ,

"error_code" : "300" ,

"message" : "User not exist"

}

Progressive Jackpot Request


Parameters

Parameters Value
agent_code * required
string
bcode* required
string

concatenate( agent_code )

Encrypt To SHA-256 with Secret Key

Responses

JSON type - Success::
        

{

"status_code" : "0" ,

"message" : "Success" ,

"jackpot" : "100000000" ,

"datetime" : "2018-01-31 05:35:08" ,

}

JSON type- Failed::
        

{

"status_code" : "1" ,

"error_code" : "315" ,

"message" : "Invalid SHA256"

}

Global Progressive Jackpot Request


Parameters

Parameters Value
agent_code * required
string
currency * required
string
bcode* required
string

concatenate( agent_code + currency )

Encrypt To SHA-256 with Secret Key

Responses

JSON type - Success::
        

{

"status_code" : "0" ,

"message" : "Success" ,

"currency" : "CNY" ,

"jackpot" : "100000000" ,

"datetime" : "2018-01-31 05:35:08" ,

}

JSON type- Failed::
        

{

"status_code" : "1" ,

"error_code" : "325" ,

"message" : "Currency requested are not available"

}

Player Selected Game ( Selected Player ) - promotion purpose


Parameters

Parameters Value
agent_code * required
string
player_id * required
string
TXP (game code refer to here)* required
int(1)
ALL (all game)* required
int(1)
bcode* required
string

concatenate( agent_code + player_id )

Encrypt To SHA-256 with Secret Key

Memo : Set player only able to play on selected game .

All Games setting default are : 1 ( On )

If TXP = 0 will set off to TXP and TXPG ( global ) .

http://domain/playerSelectedGame?agent_code=<agent_code>&player_id=<player_id>&BCP=0&CMK=0&bcode=<bcode>
http://domain/playerSelectedGame?agent_code=<agent_code>&player_id=<player_id>&All=0&bcode=<bcode>
http://domain/playerSelectedGame?agent_code=<agent_code>&player_id=<player_id>&TXP=1&bcode=<bcode>

Responses

JSON type - Success::
        

{

"status_code" : "0" ,

"message" : "Success" ,

"datetime" : "2018-01-31 05:35:08" ,

}

JSON type- Failed::
        

{

"status_code" : "1" ,

"error_code" : "328" ,

"message" : "Invalid Game Code Request"

}

All Player Selected Games - promotion purpose


Parameters

Parameters Value
agent_code * required
string
TXP (game code refer to here) * required
int(1)
ALL (all game) * required
int(1)
bcode* required
string

( agent_code )

Encrypt To SHA-256 with Secret Key

Memo : Set all player only able to play on selected game .

All Games setting default are : 1 ( On )

If TXP = 0 will set off to TXP and TXPG ( global ) .

http://domain/AllPlayerSelectedGame?agent_code=<agent_code>&BCP=0&CMK=0&bcode=<bcode>
http://domain/AllPlayerSelectedGame?agent_code=<agent_code>&All=0&bcode=<bcode>
http://domain/AllPlayerSelectedGame?agent_code=<agent_code>&TXP=1&bcode=<bcode>

Responses

JSON type - Success::
        

{

"status_code" : "0" ,

"message" : "Success" ,

"datetime" : "2018-01-31 05:35:08" ,

}

JSON type- Failed::
        

{

"status_code" : "1" ,

"error_code" : "329" ,

"message" : "Invalid Game Code Request"

}

Player Status ( Selected Player )


Parameters

Parameters Value
agent_code * required
string
player_id * required
string
status* required
int(1)
bcode* required
string

concatenate( agent_code + player_id + status )

Encrypt To SHA-256 with Secret Key

Responses

JSON type - Success::
        

{

"status_code" : "0" ,

"message" : "Success" ,

"status" : "active" ,

"datetime" : "2018-01-31 05:35:08" ,

}

JSON type- Failed::
        

{

"status_code" : "1" ,

"error_code" : "300" ,

"message" : "User not Exist"

}

All Player Status


Parameters

Parameters Value
agent_code * required
string
status* required
int(1)
bcode* required
string

concatenate( agent_code + status )

Encrypt To SHA-256 with Secret Key

Responses

JSON type - Success::
        

{

"status_code" : "0" ,

"message" : "Success" ,

"status" : "active" ,

"datetime" : "2018-01-31 05:35:08" ,

}

JSON type- Failed::
        

{

"status_code" : "1" ,

"error_code" : "330" ,

"message" : "Invalid status value"

}

Game Maintenance


Parameters

Parameters Value
agent_code * required
string
status * required
int(1)
bcode* required
string

concatenate( agent_code + status )

Encrypt To SHA-256 with Secret Key
Memo : To force offline the current online player

Responses

JSON type - Success::
        

{

"status_code" : "0" ,

"message" : "Success" ,

"status" : "online" ,

"datetime" : "2018-01-31 05:35:08" ,

}

Return:

:void

Request Player Balance ( Seamless Wallet )


Parameters

Parameters Value
l_token* required
string
from game access
bcode* required
string

concatenate( agent_code + player_id )

Encrypt To SHA-256 with Secret Key

Responses

JSON type - Success::
        

{

"status_code" : "0" ,

"balance" : "100000000" ,

"player_id" : "CLi000001" ,

"datetime" : "2018-01-31 05:35:08" ,

"agent_code" : "IGBO" ,

}

JSON type- Failed::
        

{

"status_code" : "1" ,

}

Request Player Money Out ( Seamless Wallet )


Parameters

Parameters Value
amount * required
int(20)
transaction_id * required
string
(GUID)
l_token* required
string
from game access
game_key * required
string
game_name * required
string
bcode* required
string

concatenate( agent_code + player_id + amount )

Encrypt To SHA-256 with Secret Key

Responses

JSON type - Success::
        

{

"status_code" : "0" ,

"transaction_id" : "cb3b0c01-c052-45ab-9f65-ebcdd5dbef76" ,

"player_id" : "CLi000001" ,

"balance" : "9980000" , ( Balance after deducted)

"datetime" : "2018-01-31 05:35:08" ,

"agent_code" : "IGBO" ,

}

JSON type- Failed::
        

{

"status_code" : "1" ,

}

Request Player Money In ( Seamless Wallet )


Parameters

Parameters Value
amount * required
int(20)
refund if player has balance
transaction_id * required
string
(GUID)
l_token* required
string
from game access
game_key * required
string
game_name * required
string
bcode* required
string

concatenate( agent_code + player_id + amount )

Encrypt To SHA-256 with Secret Key

Responses

JSON type - Success::
        

{

"status_code" : "0" ,

"transaction_id" : "cb3b0c01-c052-45ab-9f65-ebcdd5dbef76" ,

"player_id" : "CLi000001" ,

"balance" : "10000000" , ( Balance after refund)

"datetime" : "2018-01-31 05:35:08" ,

"agent_code" : "IGBO" ,

}

JSON type- Failed::
        

{

"status_code" : "1" ,

}

Request Failed Transaction ( Seamless Wallet )


Parameters

Parameters Value
amount * required
int(20)
amount of failed transaction
transaction_id * required
string
(GUID)
type * required
string
l_token* required
string
from game access
game_key * required
string
game_name * required
string
bcode* required
string

concatenate( agent_code + player_id + balance )

Encrypt To SHA-256 with Secret Key

Memo:

For transaction requirements are limited to 5 seconds only, if the transaction fails, our system will callback FailedTransaction to vendor's server as notice.


Response back to server:

-: vendor do not need to reply :-

Request Mobile Access ( Seamless Wallet )


Parameters

Parameters Value
agent_code * required
string
username * required
string
password* required
string
bcode* required
string

concatenate( agent_code + username + password )

Encrypt To SHA-256 with Secret Key

Responses

JSON type - Success::
        

{

"status_code" : "0" ,

"l_token" : "XaQb8iJZa3cViYJNZmVsc7OX4iQcdlapuMQgZqKbi03Fvh0uTsu3FQGF4D5E" ,

"player_id" : "CLi000001" ,

"balance" : "10000000" ,

"agent_code" : "IGBO" ,

"datetime" : "2018-01-31 05:35:08" ,

}

JSON type- Failed::
        

{

"status_code" : "1" ,

}


Appendix : Currency hide

Code Currency
IDR Indonesia Rupiah
MYR Malaysia Ringgit
VND Vietnamese Dong
CNY Chinese Yuan
THB Thai Baht
USD United State Dollar
PHP Philippine Peso
HKD Hong Kong Dollar
SGD Singapore Dollar
MMK Myanmar Kyat
INR Indian Rupee
BND Brunei Dollar
VND2 ( 1: 1000 ) Vietnamese Dong

Appendix : Error Code hide

Error Code Message
300 User Not Exixst
301 Invalid Length
302 Insufficient Balance
303 User Exixst
304 Request Ip Blocked
305 Invalid Transaction ID Length
306 Invalid Transaction ID Format
307 Duplicate Transaction ID
308 Fields cannot be blanks
309 Invalid Users Info
310 Invalid Date Format
311 Invalid Date Range
312 Player Locked, Please Ask CS for Reason
313 Insufficient Agent Coins
314 Repeated Request
315 Invalid SHA256
316 Character allow alphabet combine with numeric only
317 Server is under Maintenance
318 User Unable withdraw while Coin is Bet on sit
319 Server is close, API is in progress
320 Validation not verify
321 Invalid User Info from Validation verified
323 This User Name has been used
324 Incorrect Old Password
325 Incorrect Old Pin Code
326 Duplicate l_token are given
327 Currency requested are not available
328 This player are not under this agent
329 Invalid game code value
330 Invalid status value
331 Invalid Agent Code
332 Game Code no exists
333 Invalid Agent Code
334 Invalid Period ID
335 Invalid Language Code

Appendix : Game Code hide

Code Game
TXP Texas Poker
BCP Bandar Capsa
BCM Bandar Ceme
BIG Big Two
CMK Ceme Keliling
CPS Capsa Susun
DQQ Domino QQ
OMH Omaha Poker
BCR Bandar Baccarat
TXPG Texas Poker Global
BCPG Bandar Capsa Global
BCMG Bandar Ceme Global
BIGG Big Two Global
CMKG Ceme Keliling Global
CPSG Capsa Susun Global
DQQG Domino QQ Global
OMHG Omaha Poker Global
BCRG Bandar Baccarat Global
SPT Super Ten
SPTG Super Ten Global
BSK Bandar Sakong
BSKG Bandar Sakong Global
BDP Bandar Poker
BDPG Bandar Poker Global

Appendix : Language Code hide

Code Language
EN English
ID Indonesian
VN Vietnamese
CN Chinese
TH Thai


Card Description